您所在的位置: 首页 >>党建工作 >>党建新闻

党建工作

党建新闻

【医苑动态】感悟思想伟力 彰显青春担当——北京中医药大学第一临床医学院(东直门医院)2026年“读讲一本书”读讲比赛活动圆满落幕

字号: + - 14

感悟思想伟力 彰显青春担当

为深入学习贯彻党的二十届四中全会精神,深学笃行习近平总书记关于健康中国建设的重要论述,推动首都卫生健康系统青年干部坚持不懈用习近平新时代中国特色社会主义思想凝心铸魂,根据北京市卫生健康委员会关于开展2026年“读讲一本书”活动的要求,近日,北京中医药大学第一临床医学院(东直门医院)教育处、团委、党委组织部、工会多部门联合举办了“感悟思想伟力,彰显青春担当”2026年“读讲一本书”读讲比赛活动。此次活动是学院庆祝北京中医药大学建校70周年系列学术文化活动之一,进一步弘扬五四精神,树立和践行正确政绩观,旨在激励青年师生深学细悟党的创新理论,推动学习成果转化为服务中医药事业发展的青春动能。

14.jpg

比赛以党的创新理论以及关于首都建设、卫生健康事业发展等相关书籍为读讲内容。自启动以来,通过专家书目推荐与有力宣传推广,在师生中引起了热烈反响。经过初赛的层层选拔,最终10位表现优异的选手脱颖而出,晋级决赛。

15.jpg

书香润心,医路同行。2026年4月3日,“读讲一本书”读讲比赛决赛在东城院区朝阳苑第一会议室顺利举行。东直门医院党委书记刘金民,副院长闫占峰,党院办主任、团委书记李哲,工会副主席赵长贵,医院校庆办公室副主任李文杰,教育处副处长杨芳,学生团总支书记赵程博文莅临指导并担任决赛评委。

16.jpg

东直门医院党委书记刘金民出席活动并讲话,他指出,在北京中医药大学建校70周年即将来临之际,东直门医院举办本次活动是落实党建带动团建要求的生动实践,是推动青年理论武装的重要举措。刘金民书记表示,青年是中医药事业发展的未来和希望。在当前推进中国式现代化的关键时期,青年师生要深刻认识加强理论学习的重要性,把读书作为一种生活态度,在深学细悟中筑牢信仰之基,在知行合一中提升服务本领,以“青言青语”讲述读书心得,在学习中丰富认知、开阔胸怀、突破瓶颈,为健康中国贡献青春智慧。

17.jpg

演讲环节,10位选手以书籍为媒,结合岗位实践与成长感悟,将党的创新理论、医学人文与健康中国实践深度融合,展现了新时代青年医者的思想深度与责任担当。多名选手聚焦《习近平关于健康中国论述摘编》,不同角度深入解读了“人民至上、生命至上”的理念,并探讨如何守正创新让中医药在健康中国建设中焕发新光彩,助力患者挺起健康的“脊梁”;有选手从《习近平与一线职工朋友们》中汲取力量,分享自己在医护岗位上的成长历程,展现“以青春守护万家”的使命与担当。

有选手从《毛选》中探寻其中的“医”理,从《乡土中国》读懂医者初心;有选手关注《罕见病叙事医学》,呼吁给予隐形患者不隐形的关怀;还有选手分享医疗一线的故事,如《医述:重症监护室里的故事》展现以青春之暖守生命之光,《当呼吸化为空气》映照出护士的初心与远行。他们用书本连接现实,用故事传递温度,不仅有理论高度,更充满了人文关怀,为现场观众带来了一场思想与情感的盛宴。

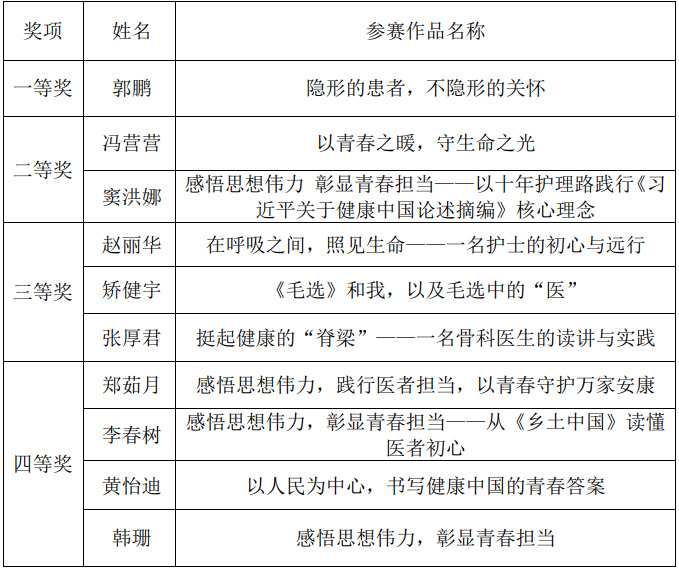
经过激励的角逐,本次比赛最终产生一等奖1名,二等奖2名,三等奖3名,优秀奖4名。获奖名单如下:

31.jpg

32.jpg

赛后,东直门医院副院长闫占峰做总结点评。他充分肯定了参赛选手的饱满热情与生动讲述,指出东直门医院的青年一代,是有思想、有情怀、有担当的一代。此次活动不仅是一场阅读分享,更是思想的淬炼与信仰的凝聚。闫占峰副院长勉励全院青年以此为契机,弘扬五四精神,立鸿鹄志、做奋斗者;在建校七十周年新起点上,回望光辉历程,传承大医精诚、续写杏林华章;以树立和践行正确政绩观学习教育为契机,锤炼坚强党性,以实干服务人民,以担当助力健康中国建设。

33.jpg

“读讲一本书”是我院一项重要的思想文化品牌活动,也是五四青年节及建校70周年纪念活动的预热。它不仅是文字的品读,更是思想的碰撞、初心的回望。东直门医院青年,正以书为舟、以梦为帆,在中医药传承创新的浪潮中奋楫争先。让我们继续在书中感悟思想伟力,在实践中彰显青春担当——为把东直门医院建设成患者信赖、社会满意的卓越医学中心贡献青春力量。

撰稿 | 吴柳青 陈晔欣 赵程博文

编辑 | 车启光

审核 | 李文杰 刘伟敬 李哲 郝学增 于国泳

审阅 | 闫占峰 刘子旺 李晋玉